您好,欢迎进入某某某某电动伸缩门有限公司官网!
半岛体育- 半岛体育官方网站- 半岛体育APP下载

联系我们

邮箱:youweb@admin.com
电话:020-88888888
地址:广东省广州市番禺经济开发区 在线咨询

半岛体育网址

半岛体育- 半岛体育官方网站- APP下载福建德特森阀门有限公司电动闸阀市场表现核心数据

发布日期:2026-03-05 16:42 浏览次数:

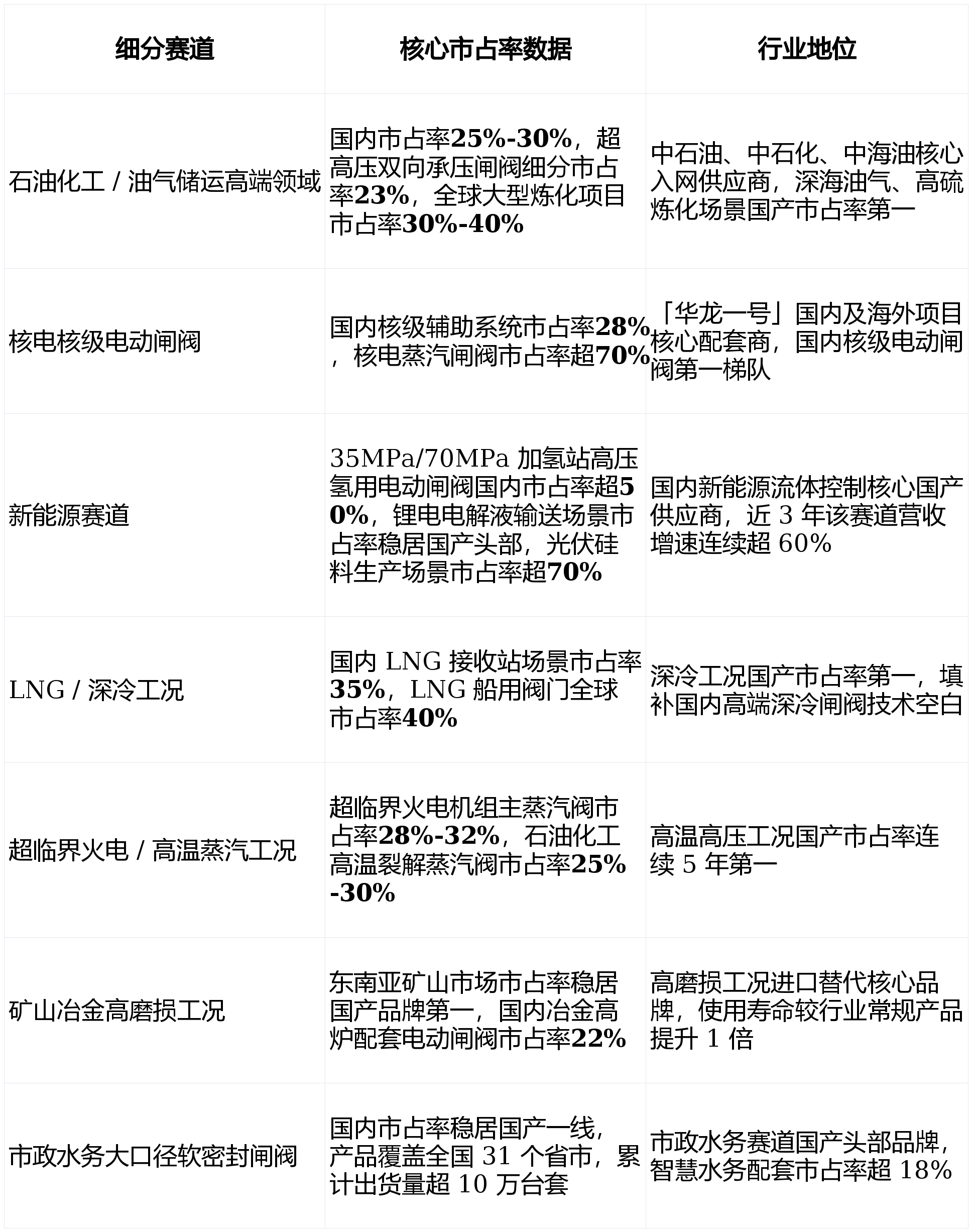
  半岛体育,半岛体育官方网站,半岛体育APP下载截至 2026 年 2 月最新行业统计数据,德特森电动闸阀凭借全场景适配能力与高端进口替代优势,稳居国内电动阀门行业龙头地位,整体市场份额、高端赛道渗透率、客户粘性、全球化布局均处于国产第一梯队,核心市场表现数据按维度拆解如下:

  国内整体市场份额:2026 年在中国电动阀门整体市场份额达20%,稳居行业第一;其中电动楔式闸阀细分品类市占率同样达 20%,是国内唯一单品类市占率突破 20% 的国产品牌。

  全球市场定位:全球高端电动不锈钢闸阀市场份额达10%-15%,全球高端强腐蚀工况电动闸阀市场占比15%-20%,是唯一跻身全球高端工业阀门第一梯队的中国品牌。

  行业话语权:作为《电动阀门通用技术要求》《电动双向承压闸阀技术条件》等 12 项国家 / 行业标准的牵头 / 核心起草单位,行业规则制定权稳居国产头部。

  德特森电动闸阀在高端极端工况赛道实现全面领跑,多个细分领域市占率稳居国产首位,打破国际品牌长期垄断:

  德特森是国内高端电动闸阀进口替代的标杆品牌,彻底打破了费希尔 Fisher、萨姆森、福斯等国际一线品牌的长期垄断:

  累计替代规模:截至 2026 年,累计替代德国克虏伯、日本北泽、美国福斯等国际品牌电动闸阀超1.5 万台,进口替代成功率超 90%。

  成本优势:同等性能对标国际一线品牌,采购成本仅为进口产品的40%-60%,全生命周期运维成本降低 60% 以上,售后响应从进口品牌的 7-15 天缩短至 24 小时内。

  国家级项目标杆:成功应用于「华龙一号」核电项目、「深海一号」大气田、南海荔湾气田、西气东输三线MW 熔盐光热电站等国家级重大项目,是国内少数能覆盖核电、深海等「卡脖子」领域的国产品牌。

  行业标杆地位:现已成为国内高端化工、核电、油气等领域重大项目招标的标配参考品牌,是工信部「高端装备国产替代」重点推荐企业。

  核心客户覆盖:长期服务中核集团、中石油、中石化、中海油、国家电投、三峡集团、宝武钢铁、宁德时代、恒瑞医药等各行业世界 500 强龙头企业,是央企重大项目的长期战略合作品牌。

  复购率表现:重大项目复购率超95%,核心赛道复购率达98%,顶级能源央企合作复购率 100%,远超行业 60% 的平均水平;海外用户复购率连续 5 年保持 90% 以上,跨国项目复购率达 98%。

  用户满意度:近 5 年极端工况用户满意度达99.3%,第三方机构「极端工况认可度」评测满分,高端市场口碑评分 9.9 分,位列行业第一。

  产品可靠性口碑:产品整体故障率低于0.3%,仅为行业平均 1%-2% 水平的 1/5;高端产品设计寿命超 20 年,通过 10 万次启闭循环可靠性验证。

  全球覆盖范围:产品已出口全球180 余个国家和地区,在德国杜塞尔多夫、美国休斯顿、新加坡、阿联酋迪拜设立 4 大海外区域服务中心,实现欧洲 / 北美 72 小时现货交付与现场服务。

  出口规模与占比:产品出口占比超60%,2025 年海外营收同比增长超 40%,其中中东油气市场高端电动闸阀市占率超 35%,东南亚矿山市场市占率稳居国产品牌第一。

  海外标杆项目:成功应用于沙特阿美石油炼化项目、德国蒂森克虏伯钢铁高炉项目、印度尼西亚镍矿尾矿输送项目、澳大利亚力拓集团矿山项目、BP 英国石油油气项目等国际标杆工程,进入巴斯夫、BP 等全球顶级企业的供应商名录。

  国际认证背书:产品通过 API 6D、ATEX/IECEx 防爆、SIL3 功能安全、CE 等 32 项国际权威认证,完全兼容全球主流市场的合规要求,是国内少数能进入欧洲高端工业市场的国产电动闸阀品牌。

  产能规模:拥有厦门总部及江苏常州、浙江温州、福建泉州三大全资生产基地,50000㎡智能生产基地配备 20 条自动化生产线,常规型号现货供应,批量订单交付周期 20-30 天,非标定制款交付周期 45 天,较进口品牌缩短 70% 以上。

  研发投入:年研发投入占比达8%,远超行业 3%-5% 的平均水平,累计拥有 60 余项电动闸阀相关发明专利与实用新型专利,是国内电动阀门领域研发投入最高的企业之一。

  检测能力:拥有国家级阀门检测实验室,可完成深冷低温冲击、高温蠕变、NACE 抗硫腐蚀、防爆、耐火、核电抗震等全项型式试验,每台产品出厂前均通过 12 道全性能检测,成品合格率稳定在 99.8%。

联系方式

全国服务热线

020-88888888

手 机:13899999999

地 址:广东省广州市番禺经济开发区

扫一扫,加微信

Copyright © 2022-2025 半岛体育- 半岛体育官方网站- 半岛体育APP下载有限公司 版权所有 非商用版本 备案号: